2021-11-07 12:40
r6 T. w( B$ Y0 ?4 M& N- Q
7 X' W& F* d) p8 Pos.tvboxnow.com
+ w4 @) l3 {' \3 R5 Gos.tvboxnow.com6 P0 w' ]# v5 [
政府近月連番「谷針」宣布,合資格人士可接種第三針新冠疫苗。公務員事務局局長聶德權今日(7日)於電視節目上表示,現時20至59歲群組的接種率已逾七成,如要進一步推高接種率,需要企業協助,包括可參考政府做法,要求未打針員工需定期接受檢測。現時未打針的政府僱員,需每兩周檢測一次,聶透露,可能將日數縮短為7天,希望企業跟從。
1 R; o' G% r1 G( x7 W+ E公仔箱論壇另外,聶德權表示,現時未必採取嚴厲手段要求市民打第三針,但希望合資格者盡快接種。他認同需就第三針推疫苗假期,政府有相關決定後會再公布。& H% W( G# i9 P$ T9 O
os.tvboxnow.com/ ~7 ^+ D$ @" v6 w
os.tvboxnow.com; N' v+ T7 o6 U5 R7 S
市民接種科興疫苗,大部分表示如有需要會打第三針。(資料圖片/羅君豪攝)
+ S' O j3 o, a: s3 P! ^& ]公仔箱論壇
1 y" `$ \" r, i8 r, W7 ?$ F/ b) hTVBNOW 含有熱門話題,最新最快電視,軟體,遊戲,電影,動漫及日常生活及興趣交流等資訊。
8 S b1 |' c2 k; @市民接種科興疫苗,大部分表示如有需要會打第三針。(資料圖片/羅君豪攝)
; a/ R- o( R. N* D7 }os.tvboxnow.com; z: R8 Y- R+ I" b& x: E

# x6 p/ t. }: _& x公仔箱論壇市民接種科興疫苗,大部分表示如有需要會打第三針。(資料圖片/羅君豪攝)$ [6 d( I- l) p& `3 O; N
! N' V, g% t, E0 ^7 J& w

3 g. R6 n: {$ s: \; t+ [5 E* Z市民接種科興疫苗,大部分表示如有需要會打第三針。(資料圖片/羅君豪攝)
/ y" i' h8 w- o8 r! `os.tvboxnow.com
+ i+ D9 W' {* y* Itvb now,tvbnow,bttvb第三針首兩日接獲3.5萬人預約TVBNOW 含有熱門話題,最新最快電視,軟體,遊戲,電影,動漫及日常生活及興趣交流等資訊。: {# S( \4 E- g, @' b
聶德權於無綫節目《講清講楚》表示,上周五(5日)開放第三針疫苗預約系統後,首兩天接獲3.5萬人預約,不過相信有關數字未能反映實況,因為市民還有其他途徑接種,包括「即日籌」等。他表示,實際情況需在正式開打後才可知悉。
' E3 o" i$ W% r8 Htvb now,tvbnow,bttvb2 ~ z8 E4 x: D; ?# y- D7 h5 t2 B

2 l* W2 i. p" Z/ G. ]6 R& b(資料圖片/梁鵬威攝)tvb now,tvbnow,bttvb& f0 z) K* N( n3 N1 `- J4 J0 Z& a
7 B. U: ?6 _) s& f) L5 Itvb now,tvbnow,bttvb聶德權:現階段未必採嚴厲措施 但不知何時爆第五波
- z' a8 D, i% r3 k* B4 Ctvb now,tvbnow,bttvb被問到會否要求市民接種三針疫苗後,才可到特定場所,聶德權表示,現階段未必採用嚴厲措施,但不知何時會爆發第五波疫情,而且長者患重症的風險高,呼籲合資格市民盡快接種第三針。他續稱,會視乎第三針接種情況,之後研究開放予其餘合資格接種疫苗人士打第三針。TVBNOW 含有熱門話題,最新最快電視,軟體,遊戲,電影,動漫及日常生活及興趣交流等資訊。9 Y D/ S' l# {9 R
; T- z6 O/ f2 d7 e+ Q公仔箱論壇認同第三針也應推疫苗假期配合tvb now,tvbnow,bttvb5 u+ J. P e5 C! g* b' v! l( c
過往兩針政府都有推出疫苗假期,聶德權認為,為第三針推假期同樣合理,政府有決定後會再公布,並鼓勵企業採同類措施。公仔箱論壇# F6 C0 l% ~2 u! e1 c/ ]) \
TVBNOW 含有熱門話題,最新最快電視,軟體,遊戲,電影,動漫及日常生活及興趣交流等資訊。& M/ ]' F. ~; g
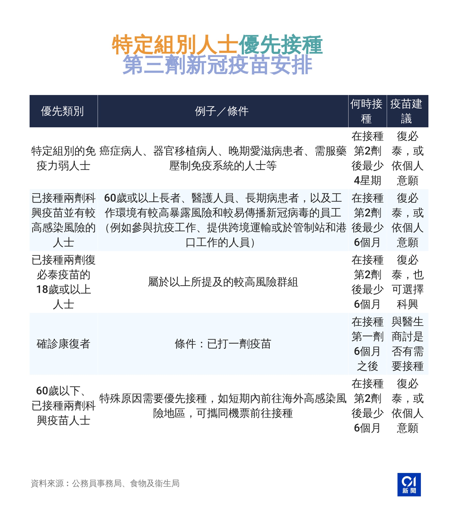
特定組別人士接種第三劑新冠疫苗安排tvb now,tvbnow,bttvb- f! ]* R7 a: s2 b

# M" |# J$ t% g7 K+ N. L* oos.tvboxnow.com第一針接種率距7成似近還遠 提高接種率需企業推動
8 z5 E. I2 d5 H' d- m8 E) v$ `! m7 L公仔箱論壇現時第一針的接種率為68.9%,聶德權表示,雖然看似接近七成,但「又好似好遠」。他續稱,現時20至59歲群組的接種率逾七成,如要推一步提高接種率,需要企業推動。他指,以政府、醫管局、學校等為例,在要求未打針僱員需定期自費檢測後,接種率已提高至九成,相信企業如採取同樣措施,有助提高接種率。他續指,有可能將未打針政府僱員的定期檢測時間,由每14日縮短至7日,希望其他企業跟從。
& ^2 @# R. M8 g4 a4 XTVBNOW 含有熱門話題,最新最快電視,軟體,遊戲,電影,動漫及日常生活及興趣交流等資訊。. ^2 z/ r0 _2 U# h
現時第一針接種率為68.9%,看似接近七成,但又好似好遠。以政府、醫管局、學校等為例,在要求未打針僱員需定期自費檢測後,接種率已提高至9成,相信企業如採取同樣措施,有助提高接種率。
! K7 f! m" q5 T4 B0 W/ i$ V公務員事務局局長聶德權TVBNOW 含有熱門話題,最新最快電視,軟體,遊戲,電影,動漫及日常生活及興趣交流等資訊。( H' {' o8 ^9 H7 x4 u
8 y5 N+ ^. i: t* F& M9 [7 r1 y公仔箱論壇聶德權將打第三針 打邊款則賣個關子公仔箱論壇) t; R& L d2 u) g9 g
早前特首林鄭月娥表示,第三針會接種科興疫苗。聶德權於節目亦被追問打哪種疫苗,他表示會打第三針,但款式則「賣個關子先」。他續稱,第三針打復必泰所產生的中和抗體較高,不過從防重症及死亡等方面,兩者效果相若。他表示,之前打科興疫苗後,未見有副作用,亦對滅活技術有信心。
8 W6 { X8 j5 u' Z公仔箱論壇
* \+ t3 l9 Q% Y: M) rTVBNOW 含有熱門話題,最新最快電視,軟體,遊戲,電影,動漫及日常生活及興趣交流等資訊。 TVBNOW 含有熱門話題,最新最快電視,軟體,遊戲,電影,動漫及日常生活及興趣交流等資訊。# \% s' V% z& T2 F$ k& T

/ ^; P8 i) m4 d- N5 V- I* F公仔箱論壇 |